購買普通自住住房申請個人住房公積金貸款
住房公積金貸款是指泉州市住房公積金管理中心(以下簡稱管理中心)以歸集的住房公積金資金,委托由泉州市人民政府批準的貸款受托銀行(以下簡稱受托銀行),向購買具有自有產權的普通自住住房的住房公積金繳存職工發放的專項住房貸款。
對象
凡按《住房公積金管理條例》(國務院令第350號)規定逐月足額繳存住房公積金滿12個月,具有完全民事行為能力的職工購買普通自住住房,均可申請住房公積金貸款。
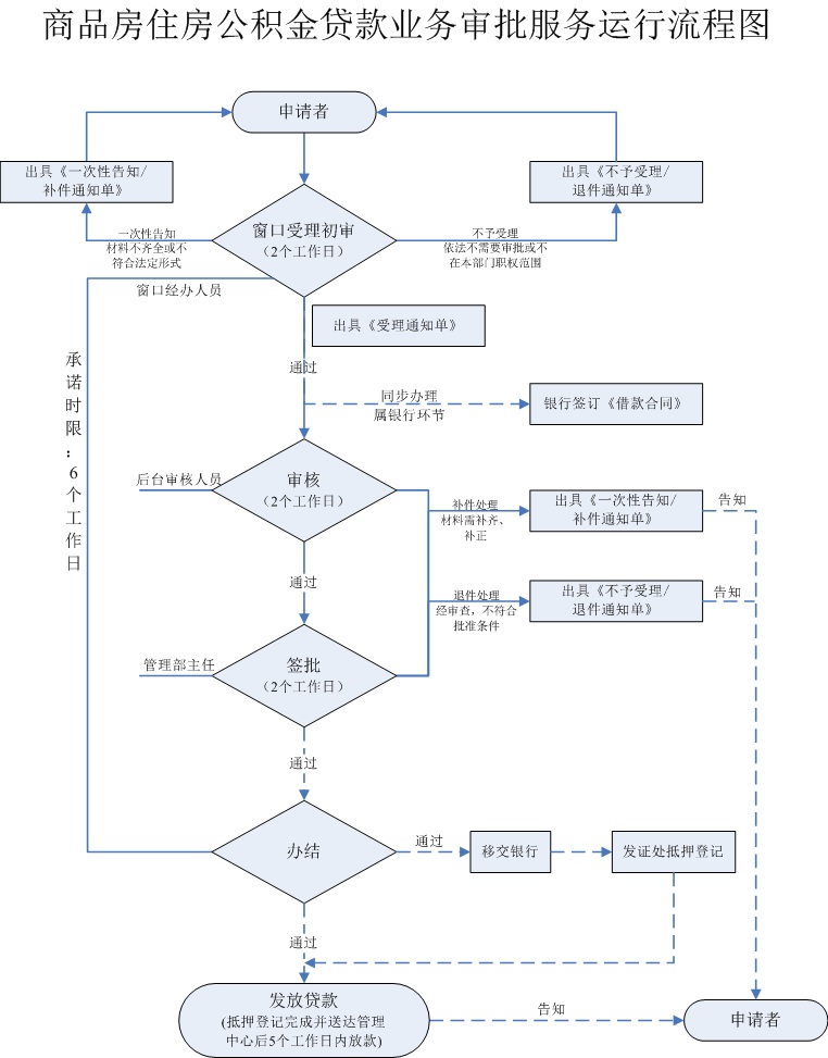
申請流程
服務大廳受理(初審)(2個工作日)→管理部審核(2個工作日)→管理部審批(辦結)(2個工作日)


申請材料
購買普通自住商品房(一手房),申請個人住房公積金貸款
(1)《個人住房(組合)貸款申請表》;
(2)借款人及配偶的身份證原件;
(3)借款人婚姻狀況證明;
①借款人已婚的,提供結婚證原件及復印件;
②借款人未婚的,只需簽署《未婚聲明書》;借款人喪偶未再婚的,提供《未婚聲明書》、原配偶死亡證明或戶口注銷證明;借款人離婚未再婚的,提供《未婚聲明書》、離婚證或《離婚判決書》(含《法律文書生效證明》)、或《民事調解書》(含《法律文書生效證明》)。
(4)借款人及配偶/子女戶口本原件及復印件(集體戶提供戶主頁);
(5)借款人家庭收入不足或需申請延長貸款期限的,應另提供擔保人(父母或子女)的收入證明、借款人子女或父母身份證件、婚姻登記證明及連帶責任保證函;
(6)借款人(含共同借款人、擔保人)及其配偶的個人信用報告原件(貸款或信用卡逾期記錄累計達到3期(含)以上,經調查未達禁入標準的,應提供貸款受托銀行出具的“非不良客戶確認單”);
(7)銷售不動產統一發票辦證聯原件及復印件(首付比例不低于總房款的規定比例);
(8)商品房買賣合同原件及復印件;
(9)房屋預告登記證明原件及復印件;
(10)購買經濟適用房或限價房的,應提供經濟適用房審批表或選房確認書、限價房申請表原件及復印件;
(11)2011年3月1日(不含)至2015年3月29日(含)、或2017年9月1日(含)起完成購房合同登記備案的,提供購房職工及配偶/未成年子女住房公積金繳存所在地及購房所在地不動產登記機構出具的購房職工家庭住房情況書面查詢結果證明(房屋登記信息沒有合并的縣 (市、區) ,還應提供住建部門出具的查房證明)。其他時間備案的,應提供購房職工及配偶當面簽署的《家庭住房實有套數誠信承諾書》。
(13)屬異地貸款的另提供《異地貸款職工住房公積金繳存使用證明》。
購買普通自住商品房(二手房),申請個人住房公積金貸款
(1)《個人住房(組合)貸款申請表》;
(2)借款人及配偶的身份證原件;
(3)借款人婚姻狀況證明。
①借款人已婚的,提供結婚證原件及復印件;
②借款人未婚的,只需簽署《未婚聲明書》;借款人喪偶未再婚的,提供《未婚聲明書》、原配偶死亡證明或戶口注銷證明;借款人離婚未再婚的,提供《未婚聲明書》、離婚證或《離婚判決書》(含《法律文書生效證明》)、或《民事調解書》(含《法律文書生效證明》)。
(4)借款人及配偶/子女戶口本原件及復印件(集體戶提供戶主頁);
(5)借款人家庭收入不足或需申請延長貸款期限的,應另提供擔保人(父母或子女)的收入證明、借款人子女或父母身份證件、婚姻登記證明及連帶責任保證函;
(6)借款人(含共同借款人、擔保人)及其配偶的個人信用報告原件(貸款或信用卡逾期記錄累計達到3期(含)以上,經調查未達禁入標準的,應提供貸款受托銀行出具的“非不良客戶確認單”);
(7)將不低于買賣價格、評估價格、已交易過戶產權證上契稅完稅價格(3種價格就低)規定比例的首期款轉入買方在貸款銀行設立的專用資金托管賬戶的憑證原件及復印件;
(8)買賣雙方簽訂的《房地產買賣合同》原件及復印件;
(9)有資質評估機構的房產評估報告原件;
(10)原產權證復印件;
(11)買賣雙方到房管部門辦理房屋交易轉讓登記的受理單原件及復印件;
(12)已交易過戶到買方名下的產權證及契稅完稅證原件和《增值稅普通發票》原件及復印件;
(13)2017年9月1日(含)起完成購房合同登記備案的,提供購房職工及配偶/未成年子女住房公積金繳存所在地及購房所在地不動產登記機構出具的購房職工家庭住房情況書面查詢結果證明(房屋登記信息沒有合并的縣 (市、區) ,還應提供住建部門出具的查房證明)。其他時間備案的,應提供購房職工及配偶當面簽署的《家庭住房實有套數誠信承諾書》。
(14)如買賣的二手房是房改房的,還應提供房改辦審批的已購房屋進入市場審批表原件及復印件。
(15)主借款人用于每月還款的銀行卡(盡量提供一類銀行卡)
(16)屬異地貸款的另提供《異地貸款職工住房公積金繳存使用證明》。
常見問題
(一)住房公積金繳存地及購房所在地的不動產登記機構(包括房地產主管部門)出具的職工家庭(包括個人、配偶及未成年子女)住房情況書面查詢結果證明中顯示的名下房產。
(二)中國人民銀行個人征信系統、住房公積金業務信息系統及貸款臺賬(異地公積金貸款的還應包括《異地貸款職工住房公積金繳存證明》)中購房職工家庭曾有住房公積金貸款記錄。
綜合(一)和(二)按照“認房+認公積金貸”標準認定現有住房套數。
經核實,公積金貸款所購房產與“住房套數書面查詢結果證明”中顯示房產系同一套的,不重復計算,可予以扣除。
投訴電話
0595-22179303
咨詢渠道
0595-12329
注意事項
禁止提供虛假申報材料
辦公時間
全年除節假日外,上午:9:00-12:00,下午:13:00-17:00
服務大廳地址:
石獅市管理部: 石獅市八七路1083號建行濱海支行二樓

閩政通APP
閩公網安備:35058102000001號

